【盘中宝季度回顾】巧用王牌资讯构建价值筛选漏斗!三季度锚定成长+高景气等行业关键词,多家公司股价翻倍
盘中宝
2025.10.11 16:26 星期六

作为财联社VIP资讯矩阵的王牌栏目,《盘中宝》始终以 「前瞻洞察」「数据穿透」「专业解码」 三大核心能力为基石,为投资者提供精编、高效、深度的付费资讯服务。

在2025年的三季度(共66个交易日),栏目交出了一份亮眼的成绩单:累计发布300篇VIP文章,日均稳定产出4-5篇兼具高时效性与深投研价值的优质内容,成为投资者决策路上的“雷达”与“参谋”。借力财联社内部资源,栏目独具以下的核心产能和独家优势:

信源网络:依托财联社500+ 产业记者与3000人专家智库,构建了深度覆盖产业链的信源网络。

独家价值:三季度来自记者端的信源持续发力,其中「记者一线」精编并推送6条资讯,此外,还有3条全网首发的独家资讯,精准覆盖化工、机器人、算力等高景气方向。

附上栏目梳理出的文章及覆盖上市公司数据:

image

【一】锚定高景气赛道!三季度挖掘电子、电力设备、机械设备等行业投研逻辑,锁定多轮题材异动契机

结合申万一级行业来看,三季度A股通信、电力设备、机械设备等30个行业指数上涨,其中通信行业指数三季度上涨48.64%,问鼎涨幅榜首。综合、机械设备、传媒、建筑材料、房地产、汽车行业指数进入涨幅前十。而银行行业指数以10.19%的跌幅居跌幅榜首位,也是31个行业指数中唯一季度下跌的行业。

三季度市场呈现“科技主导、周期助攻、银行微跌”的格局,在此结构性行情中,栏目精准锚定电子、电力设备、机械设备、计算机、传媒、汽车、有色金属等重点行业,并高频覆盖电子、电力设备、机械设备等人气火爆的行业进行持续性且高频的追踪,成功锁定多轮题材异动契机。

image

市场上的热点层出不穷,半导体、存储芯片等细分领域受供需关系推动强势上涨,国产算力、CPO和有色稀土等成了一时风头无几的亮点,电力、固态电池、机器人等题材股表现活跃。

复盘栏目三季度梳理的上市公司,其短期及长期大涨率普遍超过20%,其中长线大涨股占比高达48%,凸显了栏目对热门行业及上市公司的精准捕捉能力和前瞻价值。意味着栏目每2篇文章中就能出现一家在5日内最高涨幅超10%,三季度大涨超20%的个股出现。

image

备注:长线大涨率为区间最高涨幅超20%个股占总个股比例,短期大涨率为5日内最高涨超10%个股占总个股比例;

【二】独家信源发力!500+记者传递产业链一线情报,鼎立荟聚9篇精编资讯,这家固态电池“小牛“涨超88%

作为题材交易者手里的“掌中宝”,「独家」「速度」 是《盘中宝》的核心竞争力。栏目信源直采自财联社庞大的数据后台与一线记者网络,经由资深编辑团队进行价值判断与精编,辅佐投资者洞悉热点快人一步。

在2025年三季度期间,栏目蓄力精选出6篇「记者一线」资讯,全网首发3条独家资讯,借力记者这一核心优势,传递行业峰会、一线公司等方向的情报,精准覆盖化工、机器人、算力等高景气方向。详情如下:

image

以固态电池方向为例,随着市场需求的持续增加和固态电池技术不断进步与突破,行业预计全球固态电池出货量在2025年和2030年将分别达到10GWh和614.1GWh,市场空间继续扩大。

从国内固态电池技术发展来看,技术路线多元化,企业在半固态/全固态均有布局。其中全固态电池是动力电池技术发展的重要趋势,有望从根本上提升电池的安全性和续航里程。相比之下,半固态电池的商业化进程相较于全固态发展较快,现阶段可量产。

栏目于7月22日全网首发《该头部公司拟将在量产线试生产半固态电池》,引用科创板日报记者独家资讯:据蜂巢能源董事长杨红新透露,2025年四季度,该公司将在2.3GWh的半固态量产线,试生产其第一代半固态电池,容量为140Ah。这也是蜂巢能源将为宝马MINI下一代车型供应的半固态电池,拟于2027年大规模供应。据介绍,其采用蜂巢能源独创的隔膜转移技术,可实现较大规模低成本量产。

文章点评了产业链内的其它公司,据悉在固态电池行业中,电解质和电芯公司多,路线多。其中,电解质公司约占45%,竞争激烈。目前,固态电解质主要包括聚合物、氧化物、硫化物、卤化物等。上市公司中,赢合科技的叠片机产品性能领先,主要客户包括蜂巢能源、比亚迪、欣旺达、德国大众等,公司持续拉升,三季度区间最高涨幅达88.5%。

image

此外,文章提及的另一家公司当升科技,公司是蜂巢能源、 亿纬锂能等头部动力电池大客户的主要供应商,其股价持续拉升,三季度区间最高涨幅达 57.6%

image

【三】“王牌”护航,构建完整的价值资讯筛选漏斗!三季度多股股价翻倍, Ta备受关注股价上涨近2倍

当大多数投资者仍淹没于信息的洪流、难以抉择时,《盘中宝》已构建起一套完整的价值资讯筛选体系——从“一线现场→记者初筛→编辑精编→专家研判”,层层过滤,只留精华。作为在题材投资者中备受信赖的资讯产品,栏目始终以“快人一步”为核心理念,致力于为用户提供深度的产业链解析与及时的市场动态。

三季度期间群星耀眼,栏目精选案例表现亮眼:铜冠铜箔、英维克、豪恩汽电分别以区间最高涨幅199.4%、198.3%、191.5%拿下了栏目长线案例榜前三。此外,还有17家上市公司三季度股价持续拉升并翻倍。

附上栏目梳理的金股榜top10名单,整体看下来登榜门槛至少要达到涨幅高于110%。

image

【四】王牌资讯三季度大举发力算力+应用方向,前瞻梳理多家公司股价翻倍

三季度以来,市场成长主线清晰,以TMT、算力、应用为代表的成长板块行情持续走强,泛TMT、算力(CPO/PCB/液冷/光纤)及应用(机器人/游戏/软件)等领域均获资金关注,行情持续活跃。

在此期间,栏目依托财联社一线信息网络与专业研究力量,紧密跟踪产业脉络,实时解读资金动向,致力于在每一次风格轮动中,为用户快速捕捉线索,前瞻把握下一个”风口“。

① PCB行业景气回升,AI服务器拉动高端需求,栏目梳理多家公司持续大涨

消息面上,PCB(印制电路板)行业市场景气度较去年同期显著改善。从A股已出炉的业绩预告来看,多家PCB产业链上市公司今年上半年业绩预喜,“扭亏”“倍增”等情况频现。行业快速发展的背后,关键在于AI行业,AI服务器等硬件升级推动高端PCB需求激增。

栏目于7月1日发布《机构指出目前多家公司订单强劲》,前瞻布局PCB产业链。文章引用分析指出:

海外扩产周期拉长,高阶PCB供需缺口有望拉大。根据测算,2025-2027年算力PCB需求规模分别达到525、864和1192亿元,增速分别为81%、65%和38%,其中ASIC服务器PCB需求增长最快,2027年有望达到600亿元,贡献一半以上的规模。根据扩产规划,2025年开始产能趋紧,2026-2027年供需缺口将扩大,缺口比例分别为10%和16%,因此算力PCB行业有望维持数年的高景气度。

上市公司中,铜冠铜箔公司产品按应用领域分类包括 PCB 铜箔和锂电池铜箔,开发的高频高速铜箔具有极低的表面轮廓度,传送信号损失低,阻抗小等优良介电特性,能应用于5G通讯设备、高算力AI服务器、数据中心、交换机等网络设备和网络连接器。公司自7月起震荡走高,截至9月30日收盘,最高涨幅达199.4%。

image

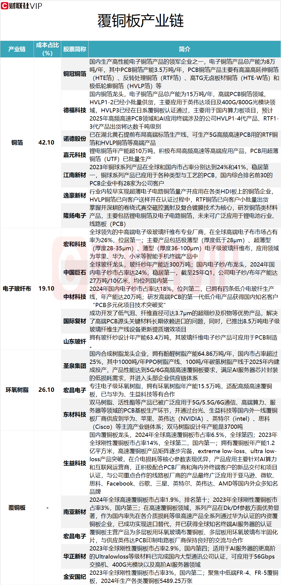
栏目还于7月10日整理覆铜板产业链核心数据,梳理关键材料公司产能与市占率

其中,铜箔在覆铜板成本中占比42.1%,嘉元科技锂电铜箔年产能超10万吨,已布局高频高速高端产品并实现PCB用超薄铜箔量产;电子玻纤布成本占比19.1%,中国巨石作为全球玻纤龙头,玻纤纱年产能近300万吨,国内电子纱市占率达24%,产能规模居行业首位。具体情况见下图:

image

②机构看好AI时代液冷从可选项走向必选项,这一细分市场空间超百亿,栏目火速梳理业内优质公司

英伟达公布第二季度业绩报告后,多家投行更新其对这家人工智能巨头的最新评级及目标价格。英伟达架构升级推动液冷发展,GB300液冷覆盖发热元件比例超80%,2027年Rubin架构Kyber机架有望实现100%液冷,GPU液冷需求大增。

栏目前瞻于7月10日发文引用分析师观点点评液冷行业,指出“随着算力和功耗的持续上升,液冷将从辅助方案转为数据中心的必选配备”,文章提及英维克,公司在三季度期间最高涨幅达198.3%

image

此后栏目持续覆盖液冷方向的最新动态,并于7月14日、8月4日、8月12日等多个时间段内持续跟踪行业新进展。

8月12日栏目发布文章并指出,液冷是“科技当中的下一个光模块&PCB”,随即持续聚焦产业链内的优质公司并辅以点评。详情如下:

胜率视角:(1)液冷基本面斜率变化或更陡峭;(2)对比光模块、PCB,当前所处时期较早;(3)政策驱动下,能效标准趋严,液冷从“可选”变“刚需”。

赔率视角:液冷处于“0→1”快速发展初期,渗透率提升的确定性高,且供给端尚未出现无序扩张,在市场高低切后,赔率显著优于光模块和PCB。

据分析师的观点称,液冷符合强主题三要素,具备自上而下推动明确、行业空间大、催化剂密集。文章提及中恒电气,公司随后震荡走高,截至9月30日收盘区间最高涨幅达79.3%。

image

③人形机器人商业化加速,机构看好其行业市场空间或超3000亿,Ta们率先布局

消息面上,三季度期间人形机器人相关消息不断,国内涌现多笔亿元级人形机器人订单。

今年7月,智元机器人与宇树科技共同中标中移(杭州)信息技术有限公司2025年至2027年人形双足机器人代工服务采购项目,总标包1.24亿元。

9月3日,优必选宣布,获得国内知名企业2.5亿元具身智能人形机器人产品及解决方案采购合同,该合同以人形机器人Walker S2为主,将在今年内启动该合同交付。

9月11日,深圳慧智物联与智平方达成战略合作,将在未来三年内部署逾1000台具身智能机器人,订单金额接近5亿元。

海外机器人公司来看,专注于人形机器人整机的Figure宣布,其最新型号的Figure 03于当地时间10月9日发布。据国金证券表示,特斯拉、Figure等企业预计2025年实现人形机器人小批量生产,2026年迈向大规模量产。

在三季度期间,栏目持续跟踪梳理产业链进展。在跟踪到头部企业近日拿下近1亿采购订单后,于7月21日发布文章《业内人士称人形机器人产业正处于商业化爆发前夜》点评行业发展进展。文章引用中信建投分析师观点指出,板块前期回调较多+国内外机器人产业链涌现积极变化,人形机器人板块情绪回暖。

此后在7月23日,栏目结合智元四足机器人D1ULTRA已经上架这一动态,火速梳理机器狗研发进展,并引用广发证券分析师观点指出:

应用场景逐渐成熟,机器狗市场有望迎来高速发展期。现阶段产业链完备+生产成本较低,目前机器狗已经在部分场景实现初步的商业化落地(工业巡检、军事行动等),短时间来看,机器狗会比人形机器人更快实现量产应用。

栏目两度提及卧龙电驱,公司积极布局人形机器人核心零部件赛道,已成功开发高爆发关节模组、伺服驱动器、无框力矩电机等关键组部件。公司随后震荡走高,截至9月30日收盘区间最高涨幅达152.8%。

image

汇总出栏目在三季度梳理出的相关线索和公司,具体如下:

image

【五】“高景气度”成掘金关键要素!栏目精准挖掘电力+稀土方向,多家公司持续上涨

除成长主线外,以电力设备(风电/储能/电池/电源设备)、有色金属(稀土永磁/贵金属)为代表的“高景气”方向持续获资金关注。其中电力设备受益风电出口高景气、海外储能需求高增、固态电池突破性进展以及数据中心建设对电源设备量质改善。有色金属中稀土永磁在中美关系变化中进可攻退可守,中报业绩亮眼。

①水利基建迎政策东风!栏目精准捕捉行业发展契机,点评业内龙头

在跟踪到“我国全力推进水利基础设施建设”这一动态后,栏目于7月2日发文《一批国家重大工程建设加速推进》点评水利水电工程相关的产业链。

文章引用分析师观点指出:

近年来中央预算资金、专项债资金等均向水利水电倾斜,水利水电基建投资增速保持高增长,建筑企业水利水电、水生态保护等江河相关的建筑工程订单同样保持高增长的态势,随着《关于全面推进江河保护治理的意见》落地,水利水电工程高景气度预期延续,关注水利水电带来的投资机会。

深水规院是国内较早开展水利水务一体化设计综合服务的企业, 是广东省首批全过程咨询试点企业。公司随后震荡走高,截至9月30日收盘区间最高涨幅达138.2%。

image

②AI推动电力需求攀升,核能成为重要选择!栏目快速解读行业动态

随着AI技术发展,数据中心对全天候稳定供电的需求激增,核能凭借高效、清洁、稳定的特性成为重要基荷能源选项。

栏目于7月15日发文解读核能行业,引用分析指出,核电是替代化石能源的理想选择,全球多个国家正积极推动核电装机增长,行业迎来黄金发展期。在核聚变领域,我国投入规模持续扩大,预计2025年将迎来招标高峰,ITER项目推进及国内聚变-裂变混合堆建设将带动产业链发展。

上市公司中,申菱环境已经在特种空调领域已服务于包括武广高铁、 北京地铁、 广州地铁、 首都机场等多家知名客户。截至9月30日收盘,申菱环境区间最高涨幅达105.8%。

image

③稀土战略价值凸显,人形机器人催生新需求!栏目火速点评产业链投研逻辑

国金证券在行业周报中表示,稀土作为现代工业核心战略资源,在高端制造领域具有不可替代性。得益于供应收紧预期加强,需求逐步上行,海外价格维持高位。根据百川盈孚,产业内供应端有收紧预期,终端需求端稳中增加;随着出口有望逐步恢复,有利于稀土价格继续看涨。

栏目结合市场热点,于7月21日发布文章《这类产品新增需求快速攀升,上游原料供需缺口或将逐年扩大》,系统梳理稀土产业链逻辑。

文中引用分析称,人形机器人市场尤为亮眼,迎来量产元年,新增需求快速攀升,正迅速成为高性能钕铁硼永磁材料的重要应用领域。假如到2027年,人形机器人产量将达到50万台,该领域对高性能钕铁硼永磁材料的新增需求年复合增长率高达150%。总体来看,全球对高性能钕铁硼的总需求预计到2027年将达到23.14万吨,CAGR为20.2%,市场前景广阔。根据测算,2025至2027年镨钕氧化物的供需缺口为0.5%、-3.2%、-4.9%,未来全球镨钕氧化物市场供需缺口将逐年扩大。

金力永磁积极与国际科技公司合作,参与具身机器人磁组件的研发与产能建设,并已实现小批量交付。公司持续震荡走高,截至9月30日收盘,区间最高涨幅达66.5%。

image

展望后市行情,随着政策窗口期的到来、资金面的宽松预期以及三季报披露的推进,业内预计市场有望迎来新一轮投资机会。科技成长与顺周期板块可能共同演绎四季度行情,为投资者带来丰富的结构性机会。

作为财联社VIP中两大王牌之一,栏目依托财联社强大的资讯系统,帮助投资者提前梳理、实时追踪有价值的投资资讯。备一款投资好物&王牌自营在手,高效开启新一季度的投资计划!

栏目依托财联社庞大的数据后台,准确获悉投资市场各环节的重磅资讯,覆盖政策、行业、上市公司等方向。上游500位记者遍布产业链各环节,24小时跟踪为投资者提供一手信息,汇总成《独家》。独家信源,全网首发。

此外,栏目实时跟踪盘面热点并找到潜力产业链的相关数据,汇总成文章并快速发布,构成了《数据》子栏目。

栏目还与3000位行业专家、研究员深度合作,精选有价值的信源并加以专业的解读,直击产业链上优质龙头或者低估潜力公司。

注:栏目为内容资讯产品,并非投资建议,栏目发布的所有内容仅供参考,据此做出的任何投资决策与本公司及栏目作者无关。

盘中有「宝」,快人一步!
1888 起
立即购买
展开
最新文章
加载更多
盘中宝
收藏
|
75.18W
|
VIP试读
①锚定高景气赛道!三季度挖掘电子、电力设备、机械设备等行业投研逻辑,锁定多轮题材异动契机; ②独家信源发力!500+记者传递产业链一线情报,荟聚9篇精编资讯,这家固态电池“小牛“涨超88%; ③“王牌”护航,构建完整的价值资讯筛选漏斗!Ta备受关注股价上涨近2倍; ④三季度大举“掘金”成长+高景气行业,PCB、液冷、机器人等领域诞生多只翻倍股。
栏目:盘中宝10月11日 16:10
销售收入大幅增长,机构称供需共振下该行业此轮景气周期长度或超市场预期,板块当前估值性价比仍突出,这家企业多款新品将推出,另一企业重点产品已完成部分测试。
相关股票:
栏目:盘中宝09月22日 10:09
这类产品正成为行业关注的焦点,或成为机器人灵巧手必不可少的传动模式,并且有望拓展至其他关键关节部位。这家公司相关产品已获机器人厂商小批量订单。
相关股票:
栏目:盘中宝09月15日 10:09
①AI手机和AIPC渗透率提升,存储需求有望持续攀升!栏目火速梳理受益方向,Ta2日大涨超18%; ②利好频传!机构称政策支持下固态电池产业进展持续加速,栏目点评业内优质公司; ③头部公司已经注意到碳化硅在中介层中的应用潜力,栏目快速梳理产业链发展空间,已有公司大涨。
栏目:盘中宝09月14日 18:09
可满足海量数据处理需求,受益AI快速发展,这类半导体产品需求强劲。这家公司相关设备已得到海外大客户的认可并已批量出货。
相关股票:
栏目:盘中宝09月08日 13:09
半导体产业链基石,机构称在AI浪潮引领下,“库存周期+扩产周期”等背景下的该领域国产化诉求有望实现三重共振,这家企业产品可用于先进封装领域,另一企业自研产品装机量已超数千台。
相关股票:
栏目:盘中宝09月01日 09:09
贯穿整个集成电路产业链的战略基础支柱之一,这类产品具备极高壁垒,产业规模持续扩大。这家公司多项技术达到国际领先水平。
相关股票:
栏目:盘中宝08月25日 10:08
OpenAI筹划万亿级AI基建,机构称随着AIDC成为算力设施发展必然趋势,该技术从可选变为刚需,英伟达、谷歌、微软纷纷引入该技术方案,产业链公司有望实现量利齐升,这家企业已为国际客户提供细分产品,另一企业已推出超算中心细分机组。
相关股票:
栏目:盘中宝08月18日 09:08
人形机器人自由度明显超出普通高端装备,作为决定机器人未来商业化落地的核心,机构指出该领域有望成为重要的主赛道。这家公司推出的相关产品可广泛应用于多种机器人场景。
相关股票:
栏目:盘中宝08月11日 14:08
①机构看好AI时代液冷从可选项走向必选项,Ta持续拉升大涨超20%; ②机器人板块有望开启在新场景应用和订单引领的上升行情,王牌栏目前瞻梳理产业链优质公司; ③AI Agent正加速从工具属性向产业智能体的核心引擎跃迁,栏目火速解读对应产业链。
栏目:盘中宝08月08日 18:08